こんにちは、ドローンでの仕事を目指すカメラマンの下山です。
最近ブログを見てくれた方に、「ドローンの免許とったの?」という質問をされることが増えました。しかし。
現在の日本において、ドローンの免許というものは存在しません。
えっそうなの!?と思った方が多いと思います。
実は法律的に、誰でも飛行することが可能なのです。
ただし、前回のブログでも書きましたが、200g以上のドローンは航空法によって飛行ルールが決まっています。勝手に飛行してはいけない場所があります。
ざっくりいうと、
1. 人口集中地区の上空
2. 150m以上の高さの空域
3. 空港などの周辺
特に「人口集中地区の上空」ここで飛ばすことができないため、東京や市街地では全くと言っていいほど飛行することができません。
ではどうすれば人口集中地区でも飛ばせるのか。
地方航空局の飛行許可・承認を取得することです。
国土交通省 無人航空機(ドローン・ラジコン機等)の飛行ルール
http://www.mlit.go.jp/koku/koku_tk10_000003.html
国が定めている飛行ルールを十分に理解して、書類を作成します。
これがまた自力で作成するのはなかなか難易度が高いです。。
専門の行政書士にお願いして数万円で作成してもらう事も可能です。
しかし!ぼくはルールの理解を深めるためにもと、自力で作成しました。
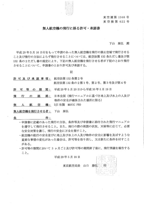
数カ所の修正の指摘がありましたが、何度かのメールのやり取りで申請・許可がおりました!
こちらはメールで送られてきた原本コピーですが、来週には原本が届く予定です。
ちなみに申請書は全17ページに及びました。一語一句間違わないようにと国土交通省のホームページと
ドローンの本やブログなどを読んで勉強しました。いや〜大変でしたが頑張りました。
その結果、
・空撮業務
・5/20から一年間
・人口集中地区の上空
・夜間飛行
・目視外飛行
・人又は物件から30m以上の距離が確保できない飛行
・催し場所上空の飛行
こちらの条件においても業務での撮影が可能になりました。
現在はドローンの免許などは存在しませんが、飛行することはリスクが高く、将来的にはおそらく免許制になったり、大きく制度も変わっていくことでしょう。
ドローンに対してあまりよいイメージを持っていない方も多く、
ルールを守って飛行していても不審に思う方が多いです。
実際、飛行中にパトカーがきたことがありました。
(もちろん飛行可能な場所でルールを守って安全に飛行していたので、なにも声はかけられずに去って行きました、、。)
おそらく、ぼくがドローンを飛行させているのを見て不安に思って通報された方がいて、パトロールにきたのだと思われます。
実際にドローンを操縦してて思うのは、その操作の自由度の高さからドローンはクリエイティブに有効に使うこともできるし、他人のプライバシーを損害することも簡単にできてしまいます。
ぼくがドローンでしたいことは、上空からの美しい
映像をお届けすること!
モラルやマナーを守り、プライバシーに十分配慮して安全運転を心がけて
撮影業務に活用していこうと思います。

